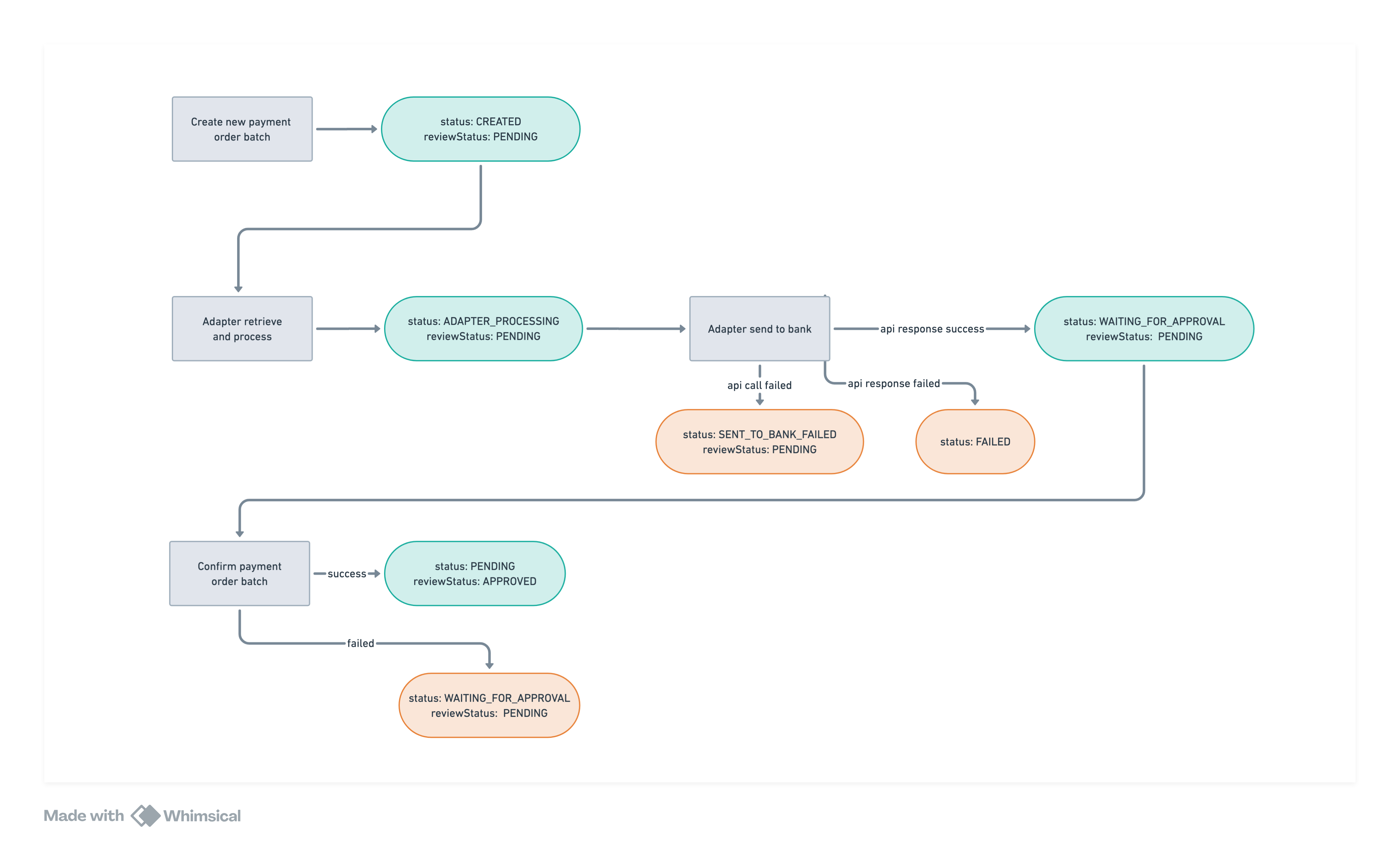
Hướng dẫn sử dụngXử lý trạng thái thanh toánTrên trang nàyXử lý trạng thái thanh toánLuồng trạng thái Trạng thái lô lệnh chi Trạng thái mỗi giao dịch Cập nhật trạng thái thanh toán Có 2 cách để cập nhật trạng thái thanh toán: Gọi API truy vấn trạng thái thanh toán Nhận thông tin thanh toán qua Webhook